“白内障,看不清,莎普爱思滴眼睛”、“模糊滴、重影滴、黑影滴”“明亮眼睛,幸福晚年。”许多人对莎普爱思滴眼液的广告词并不陌生。

然而,近日一篇《一年狂卖7.5亿的洗脑神药,请放过中国老人》的文章将莎普爱思滴眼液推上舆论风口,认为其夸大功能,是巨额广告造就的伪药。随后,又有爆料揭露该产品惊天暴利,成本只有1.45元,2016年毛利润高达94.49%。
针对质疑,国家食药总局要求莎普爱思尽快启动临床有效性试验。
最新进展
国家食药总局要求莎普爱思尽快启动临床有效性试验
针对医务界部分医生对浙江莎普爱思药业股份有限公司生产的苄达赖氨酸滴眼液(商品名:莎普爱思)疗效提出质疑,国家食药总局昨日在其官网发声,要求浙江省食药局按照《中华人民共和国药品管理法》及仿制药质量和疗效一致性评价的有关规定,督促企业尽快启动临床有效性试验,并于三年内将评价结果报国家食品药品监督管理总局药品审评中心。

此外,国家食药总局强调,为防止误导消费者,该药品批准广告应严格按照说明书适应症中规定的文字表述,不得有超出说明书适应症的文字内容。
莎普爱思股票停牌 投资者质疑
质疑文章一出,12月4日,莎普爱思开盘后股价一度跌停,于今天临时停牌。
事实上,广告费用支出远超研发费用的情况,在医药公司中确实不少见,根据已公布相关信息的119家上市医药企业数据,有36家上市公司今年上半年在广告方面的支出是大于研发费用的。前不久就有靠广告砸出来的“极草5x”被证实无效,被食药监总局叫停生产,冬虫夏草第一股青海春天受牵连股价一路下跌。
好产品不但要看广告,更重要的是看疗效,上市公司如果产品名不副实,那么不但消费者花冤枉钱,投资者也会遭受损失。

事件回顾
洗脑神药陷信任危机
近日,上市药企——浙江莎普爱思药业股份有限公司频遭质疑。
12月2日,一篇名为《一年卖出7.5亿的洗脑“神药”,请放过中国老人》的文章称,多位眼科医生并不认可莎普爱思滴眼液的“白内障防治功效”。质疑者认为,莎普爱思滴眼液是“假科普,真营销”,通过广告误导患者。
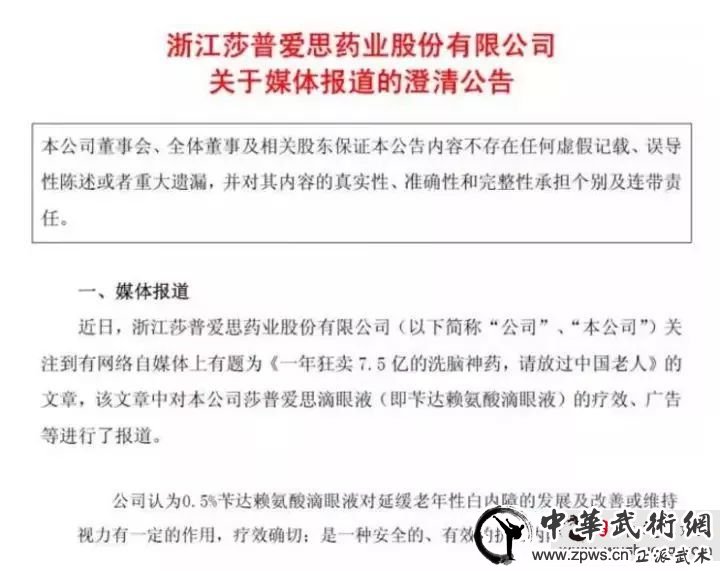
针对质疑,莎普爱思3日晚发布的公告称,0.5%苄达赖氨酸滴眼液已于上世纪90年代通过了临床试验,是一种安全的、有效的抗白内障药物。

12月4日,莎普爱思股价开盘即大跌。公司当天发布公告回应称,莎普爱思滴眼液视频广告内容符合《广告法》相关规定,经过浙江省食品药品监督管理局审核批准,取得了相关药品广告批准文号;浙江省以外发布的广告,已在该广告发布地的省级食品药品监督管理局进行备案。
据称,在绝大多数声称能治疗白内障的药物中,苄达赖氨酸是主要成分,目前只有在少数动物实验中对于延缓白内障有一定的效果。
有医生认为莎普爱思滴眼液的临床试验从有效性标准上就存在问题,缺乏有说服力的客观指标,应当按现在的国家药物临床试验标准重新进行多中心III期临床试验。
重庆医科大学附属第一医院眼科主任医师李灿也说,去他们门诊看病的病人90%都用过莎普爱思。他们怀着希望待在模糊的世界里几个月甚至数年,到头来却是白白受苦。

研发和宣传成本两极分化
有媒体调查显示,近7成网友并不相信莎普爱思。其中,高达69.2%的网友对公司的“广告费用高达2.6亿元,药物研发费用仅有0.29亿元”表示质疑。他们认为,这是公司“只重利益,本末倒置”的反映。
之前媒体发布的文章也对莎普爱思“用各种广告轮番洗脑”的行为予以了质疑。莎普爱思公告的数据显示,2014年度至2017年1-9月,公司的广告费用分别为2.1亿元、2.4亿元、2.6亿元、2.2亿元,分别占公司营收占比的27%、26%、26.84%和31.87%。同业上市公司的广告费用占比基本不会超过20%。
莎普爱思在公告中回应称,公司的广告费用占营业收入比重较高,主要原因系公司的产品较为单一,目前滴眼液产品占公司营收比重超过75%(2016年经审计数),与其他多品种经营的上市公司相比,公司通过广告投入提高了品牌知名度,弥补了公司产品品种单一的不足。


莎普爱思巨额广告投入并非个案。上半年,123家A股广告费用超1亿元,医药行业数量最多。
Wind资讯数据统计显示,大量的广告宣传推广费用,正在侵蚀上市公司的净利润水平。仅2017年上半年,A股市场中多达123家公司广告宣传费用超过1亿元。其中,医药商业、食品饮料以及房地产三个行业的上市公司数量最多,位居前三位,分别为45家、24家和12家。
在众多广告大户中,更有10家上市公司广告宣传费用超过10亿元,分别来自医药生物、食品饮料、汽车以及房地产行业。
上黑名单6年仍活跃
如果实际药效和广告之间存有差异,为什么能够堂而皇之、铺天盖地地宣传?
早在2014年浙江莎普爱思药业通过证监会上市审核之际,经济参考报即报道称,浙江莎普爱思药业多次因产品质量问题、违规发布广告成为食品药品监督管理等有关部门“黑榜”的常客。
另外,在更早之前的2011年6月3日,广东省食品药品监督管理局公布广东省2011年第4期违法药品广告,莎普爱思生产的“苄达赖氨酸滴眼液”因2011年3月在深圳电视台都市频道违法发布广告被曝光350次。
中国营养保健食品协会秘书长刘学聪说,莎普爱思是OTC(非处方药品),是经过国家食药监总局批准上市的,有一定的存在道理,并非完全坑害老百姓。只是在宣传上,企业为了追求利益最大化,夸大、模糊了一些概念,以症状替代疾病,弱化适应症前提条件等;同时,“在合规的情况下变相打了擦边球”。
擦边球还要打多久
针对相关质疑,浙江省食品药品稽查局5日回应称:未发现莎普爱斯滴眼液抽检不合格和有关莎普爱斯滴眼液的违法广告,也没有收到国家总局和外省移送至浙江省的相关违法广告通告。
目前部分药企投放大量违法广告,中小型药企、保健品企业违法案例层出不穷,国家药监局正在酝酿修订《药品广告审查办法》,将考虑禁止非处方药在电视、报纸、杂志等大众媒体上发布广告,只能在指定的专业媒体上发布广告。
然而,“目前,我国的药品广告审查归国家食药监部门负责,广电部门负责电视播出审查,而电视播出后则由工商部门监管。出现此次情况只能说几个部门的监管存在不连续性”。刘学聪希望通过此次事件的发酵,今后各大药企应真正担负起社会责任,为百姓带来更大的福祉;更希望各监管部门不仅要加大监管力度,而且能联合执法,杜绝擦边球的出现。
各界关注
治疗白内障有没有特效药?
大家都知道,人老了,头发会变得花白。眼睛也一样,随着年龄的增长,也会发生老化。人眼中晶状体老化的结果是变混浊,这就是白内障。
白内障的病因是多方面的,人体老化,营养供给和血液循环受其影响。生命周期中受到的阳光、紫外线、射线照射,饮食中缺乏维生素,都是可能的发病原因。
同济大学附属东方医院眼科主任专家崔红平表示,在11月刚结束的2017年美国眼科学会年会上,与会的各国专家有一个共识,就是迄今为止还没有任何一种药物可以有效预防或治疗白内障,目前治疗白内障的唯一有效手段就是手术。
一位三甲医院眼科医生指出,目前,治疗用眼药水仅仅适合于早期白内障患者或者暂时不适宜手术患者,主要是给予患者心理安慰作用,并没有证明对白内障真正有效。
据介绍,白内障手术一般在局部麻醉下进行,大夫会通过滴眼用麻药或者局部注射麻药来实现局部麻醉,麻醉完成后,在整个手术过程中完全清醒,但是却感觉不到疼痛。手术完成后的几天内可能会有轻微眼内有异物的感觉,但不会出现明显疼痛。 多数白内障手术不需要住院,但是当存在全身性的其他基础病或者身体状态欠佳时则需要考虑住院行白内障手术。
然而现实情况却是,尽管医生苦口婆心、力挺手术治疗白内障,但是仍有犹豫不决的患者,尤其是八九十岁年龄段人群。
有统计数据显示,70岁以上老人的白内障发病率在60%—70%,80岁老人的白内障发病率在100%——这意味着,只要到了一定的年龄,白内障几乎不可避免。截至2015年年末,中国拥有世界上最大的白内障患者群,约有6000万人,占全球总数的1/3。而与此相对应的是,接受白内障手术的患者比例却很低。据统计,中国每百万名白内障患者中,接受复明手术的近1400人。这个数据与发达国家相比,差距巨大。
后期白内障除手术外无特效疗法
从北京市卫计委官方网站获悉,一旦白内障进入后期,治疗方法是动手术切除病变晶体。目前并没有其他更有效的治疗方法。根据病人的需要,若视觉仍能让病人进行日常活动,则无需动手术。直至视觉的损失影响病人的日常活动,医生将会建议做白内障手术。
从手术指征上判断,白内障患者视力下降明显就可考虑手术了。对视力的要求因人而异,一般人视力不足0.3即可考虑手术,对视力有更高要求者0.5也可考虑接受手术治疗。
从医学上讲,白内障目前尚无法预防,手术已经证明是目前治疗白内障最有效,且是唯一的途径。 据介绍,白内障的显微手术一般成功率非常高,有90%以上的病人在动手术后可以恢复良好视觉。在切除模糊的晶体后,医生需用人工晶体以取代病人原有的聚焦功能。
